Sunday April 2026

হটলাইন

সেবা এবং ধাপ

নং শিরোনাম সেবার ধাপ কার্যকলাপ
  
education office দেখুন
মোহাম্মদ মনিরুজ্জামান মিয়া দেখুন
শিক্ষকদের বেতন দেখুন
উপবৃত্তি প্রদান দেখুন
শিক্ষকদের বদলী দেখুন
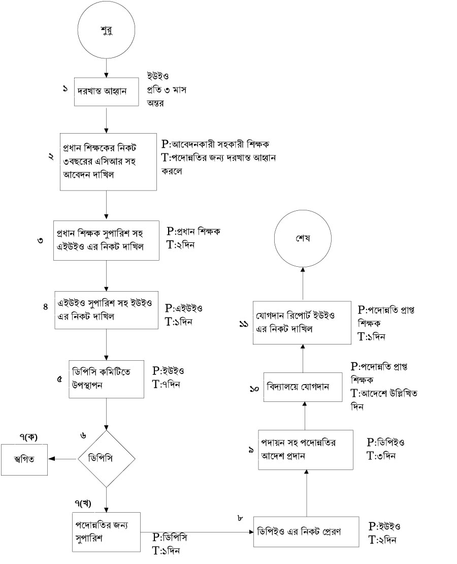
সহকারী শিক্ষকদের প্রধান শিক্ষক পদে পদোন্নাতি দেখুন
বিনামূলে পাঠ্যপুস্তক বিতরণ দেখুন
দেখছেন ১ থেকে ৭ পর্যন্ত, মোট ৭ এন্ট্রি

এক্সেসিবিলিটি

স্ক্রিন রিডার ডাউনলোড করুন